News

新闻资讯

2025年度卫生资格证书领取方式
来源: | 作者:鼎祥咨询服务 | 发布时间: 2025-07-14 | 135 次浏览 | 🔊 点击朗读正文 ❚❚ | 分享到:

随着成绩的尘埃落定,后台关注2025年度卫生专业技术资格考试纸质证书什么时候领取的热度只增不减。为此小编找出了中国卫生人才网发过“各考区卫生专业技术资格证书领取方式”,现在分享给大家,供大家参考:


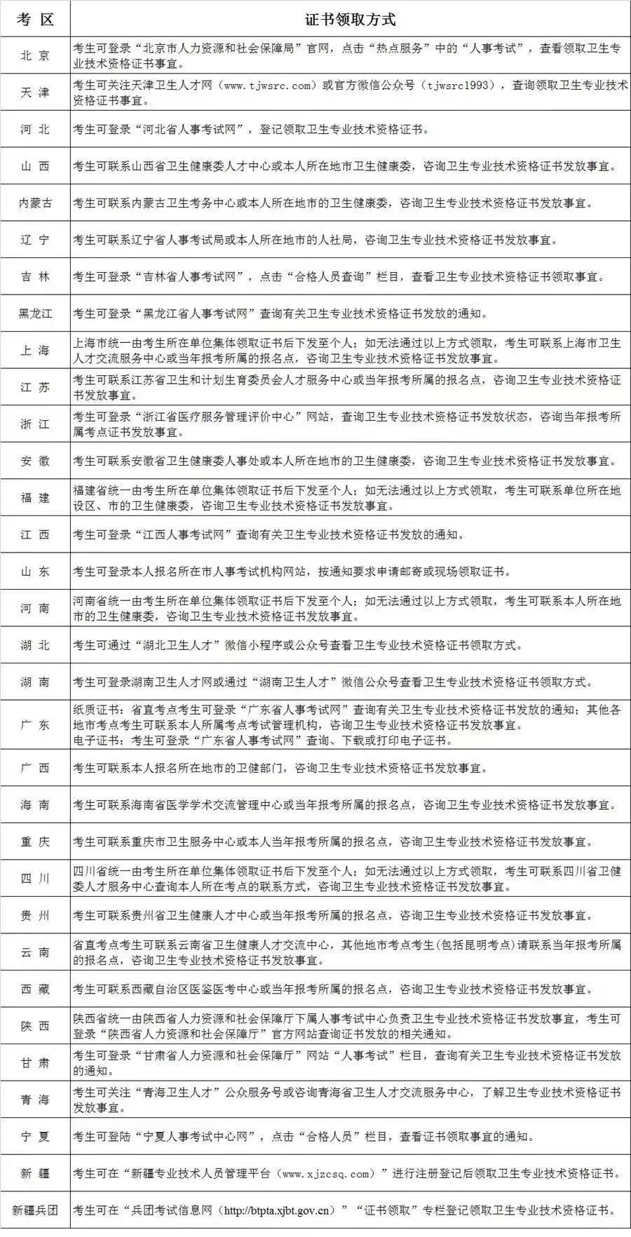
图片

以上内容是2024年度中国卫生人才网发布内容,所以仅供参考。2025年度应该也会发布,不过目前还没有消息。最后提醒大家不要盲目相信任何非官方消息,密切关注官方消息,自己也可以按照上面提供的方式进行咨询。


证书有纸质证书和电子证书。之前国家人社部发布通知:《关于推行专业技术人员职业资格电子证书的通知》,在专业技术人员职业资格中推行电子证书,其中包含卫生专业技术资格(初中级)专业,电子证书与纸质证书具有同等效力。

今天小编先给大家整理下纸质证书的领取方式,电子证书相关事宜小编明天给大家整理解答。

关于纸质证书,是参加卫生专业技术资格考试并成绩合格者,由人事局颁发人事部统一印制,人事部、卫生部用印的专业技术资格证书。

该证书在全国范围内有效具体发放通知请关注当地卫生相关部门官方通知及工作单位通知,小编也会给大家及时关注推送各地区的证书领取通知。

根据往年的证书领取通知,小编总结出证书的4种领取方式:



各地领取方式总结


01、个人领取

一般需要携带本人有效身份证原件进行领取。

02、他人代领

除了需携带考生本人有效身份证原件,还需要代领人的身份证原件。(不一定是所有地区都可以代领,建议与发证机构确认后再领取哦~)

03、单位统一领取

一般是由单位负责人携带介绍信、领取人身份证原件及合格人员名单进行领取。

04、邮寄领取

在规定时间内登录网站填写邮寄信息,由发证机构统一邮寄发放。(受疫情影响,可能会有更多考区会首选这种领取方式哦)