【掌握】23中西医执业/助理医师技能考情及应试技巧总结!
来源:
|
作者:鼎祥咨询服务
|
发布时间: 2023-03-28
|
275 次浏览
|
分享到:
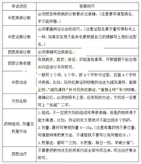
技能不过,笔试白搭!想顺利通过技能考试,要了解考情并掌握应试技巧。小编整理中西医执业/助理医师-技能考试考情及应试技巧,分享给大家:
★ 考情分析-技能考试内容与方式:
医师资格考试实践技能考试原则上在国家实践技能考试基地进行。在国家实践技能考试基地考试的考生,成绩合格者,成绩2年有效。实践技能考试总分为100分,60分合格。

★ 考试应试小技巧:
第一站:考试时间短,内容多。
要求:抓紧时间答题,具备良好心理素质和保障足够快的速度,速度如何保证?——模板+公式=成功
病例分析为纸笔作答(或机考),应试技巧:

特别提醒今年在机考试点参加第一站考试的考生们,如果平时很少接触电脑,操作不流利,打字很慢的,一定考前多练习,注意打字速度和正确性。考场如遇到自己不会操作的情况,不要腼腆,大胆举手求助于监考老师,千万不要自己盲目操作。
第二站、第三站分别为:病史采集、中(西)医操作、中(西)医临床答辩以及体格检查,其特点是采取面试的模式,很多考生在答题的时候不注意应试技巧,导致这部分分值很低,应试要求:
(1)问好、致谢需当头(面向考官说):老师好!您辛苦了!我叫×××,我抽到的题目是“×××”,请您多指教。
(2)四大法器莫忘记(白衣、口罩、帽子、听诊器)。
(3)爱伤意识前后呼。
(4)听清题意,慢慢说。
(5)边说边做问题少。
(6)选齐装备再上阵、万一缺少口述替、规范操作应牢记、无菌观念首当头。
(7)复习扣住得分点,多练勤练得分高。
来源:卫生网人才